Graphic Design
UI/UX
Animation
Contact
About
Resume
Fine Art Website
Fine Art website
Graphic Design
UI/UX
Animation
Contact
About
Resume
Fine Art Website
Fine Art website
A M Y B O C K

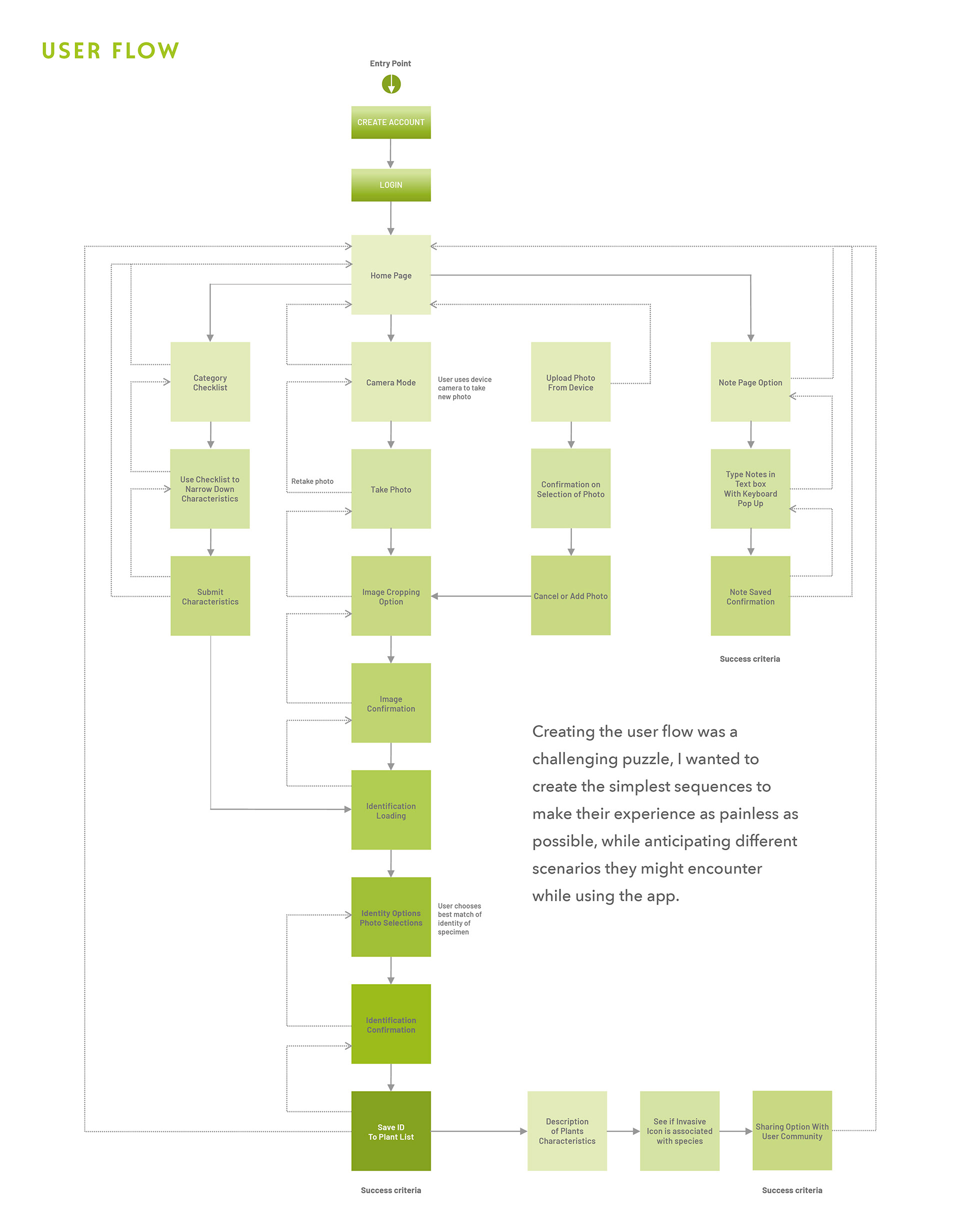
Case Study iDFLORA

Try Out Prototype Here!
Get in Touch!

You may also like

Case Study Retro Chic
2021
Fintech Concept
2022
Case Study Subscription Minder
2021
Case Study Way To $ave!
2021
↑Back to Top
Powered by Adobe Portfolio